海洋生物淤积是海洋生物附着在水下结构上的不受欢迎的殖民化,是海洋事务中最重要的全球挑战。沉积在水下表面的污垢生物增加了水动力阻力,阻碍了船舶的机动性,增加了燃料消耗,削弱了仪器功能,给经济维护和环境安全带来了严重的不利影响。防污涂料被认为是解决生物污染问题的最有效和可行的方法之一。在对杀菌剂使用的限制性评估和监管制度的推动下,特别是三丁锡因其高致畸性而被禁止的立法,人们一直致力于寻找环保高效的海洋防污涂料。虽然有些合成涂层,如自抛光涂层,超润湿涂层,动态生物降解涂料等等,可以通过防污、表面能、形貌、模量或强水化层赋予表面防污能力,基于一个属性的组件设计不太可能足以对抗恶劣海洋环境中的生物淤积。特别是,它们只能部分保留由封装的微生物和分泌的细胞外聚合物物质基质组成的生物膜,而不是彻底清除它们。最终,以积累的有机污染物为养分,涂层表面成为藻类和无脊椎动物的容易滋生地,从而导致海洋生物二次污染。此外,成熟的生物膜形成显示出氧气和pH的环境梯度,并通过细胞外电子转移从材料中捕获金属化合物作为资源,导致MIC的发生。不幸的是,目前的防污涂料无法抑制腐蚀过程,而腐蚀过程需要额外和复杂的物理屏障来防止腐蚀物质的渗透。因此,开发集成的防污和防腐涂料备受追捧,该涂料可以有效地去除污垢生物,并通过完全杀死附着的生物膜来中断MIC。
MOFs是由金属团簇或金属离子和有机接头组成的一类新兴的晶体配位材料。内在的多孔特性、分散良好的活性中心和丰富的功能使MOF成为化学、能源、环境和生物医学领域很有前途的候选者。近年来,在防止细菌附着、抑制细菌产生和杀死细菌方面的成功应用得到了广泛的研究。MOFs非凡的设计性为我们提供了一个通过合理选择金属离子/团簇或有机接头在分子水平上优化抗菌性能的机会,这被认为是MOFs相对于传统杀菌杀伤材料的显着竞争优势。此外,MOFs由于其多样化的空间结构和可调的组成,在靶向药物的通用载体中获得多种生物活性能力方面发挥着至关重要的作用。释放的金属离子、接头和药物可以与细菌细胞膜相互作用,干扰代谢活动,引起细胞成分泄漏,最终杀死微生物。特别是可调释放过程可以通过调节MOFs的结构稳定性,从晶体、尺寸和构建单元进行调节,从而降低毒性,延长有效时间,并成功避免内源性积累。因此,MOFs在缓解海洋生物污染和MIC劣化方面表现出很高的潜力。
近日,东北大学的徐大可课题组受珍珠母内无定形/结晶特征的启发,开发了一种由生物聚合物基水凝胶和致密金属有机骨架(MOFs)组成的机械坚固防污涂层。跨多尺度界面定制交联网络可以提供强度、消散应变并提高构建块的韧性,从而在各种基板上实现牢固且可扩展的配置,无论材料类别和表面拓扑如何。所得涂层作为合适的储层表现出独特的智能MOF降解或药物释放的主动防御行为,为广谱生物污染和腐蚀控制提供了突破性的性能。值得注意的是,在复杂的生物环境中进行长时间的测试过程中,既没有观察到海洋生物的附着,也没有观察到金属基质的MIC。本研究为综合防污腐蚀的潜在多机理提供了独特的见解,并开创了在海洋环境中设计下一代可靠MOFs衍生涂料的合理策略。该研究工作以题为“Nacre-Inspired Metal-Organic Framework Coatings Reinforced by Multiscale Hierarchical Cross-linking for Integrated Antifouling and Anti-Microbial Corrosion”的论文发表在国际顶级期刊《Advanced Functional Materials》上。

图1. 具有防污腐蚀性能的HMC示意图
本文报道了一种水凝胶锚定的MOF基涂层(HMC),该涂层模仿珠母无定形/结晶异相结构,以增强物理化学稳定性并增强其防污腐蚀性能。HMC是通过以原位渗透生物矿化方式组装多尺度构建块来实现的。这些构建块由纳米级增强和防污MOF单元组成,由含有海藻酸钠(SA),羧甲基纤维素(CMC)和聚乙烯亚胺(PEI)的复杂水凝胶粘合。具体而言,SA提供了丰富的MOF核,CMC提高了材料的柔韧性,而PEI增强了与基体的界面结合力,消除了表面电荷效应。在分层形貌和与天然珍珠层高度相似的化学成分的适当组合的鼓励下,所得HMC不仅显示出与表面无关的附着力,而且还具有机械坚固的防污腐蚀能力。合成的HMC可以容易均匀地涂覆在金属、橡胶、玻璃和塑料等不同的靶材上,而无需费力的表面预处理。

图2.HMC的制造工艺和表征
HMC是在温和的条件下通过水凝胶锚定涂装方法制造的,指的是在固体表面上稳定地粘附防污腐蚀MOF基层的两步技术。通常,作为基于软生物聚合物的相,首先在基材上构建具有明确厚度的极其坚韧的水凝胶。使用具有氢键和共价交联网络的SA,CMC和PEI作为前体浆液,以模拟天然珍珠层中的多尺度部分。二价金属离子,如铜离子(Cu2+)可以以高度协同的方式优先与藻酸盐链的古尿酸嵌段结合,并入水凝胶中,通过离子交联进一步改善机械行为。毫无疑问,所得的水凝胶在多个尺度上具有高密度交联界面,可作为后续反应的受限成核反应器。然后,针对海藻酸盐中的金属离子,通过在水凝胶体系中沉积有机接头来介导原位生物矿化过程,从而得到纳米级表面附着的MOF异相单元。配位效应和约束效应的网络纠缠保证了水凝胶和MOF之间的稳定键合。最后,在表面完整地生成了具有高度有序结构的珍珠层启发的HMC。

系统地研究了HMC的力学性能,以评估异质相“实体”结构在多尺度界面下的有效性。最佳SA/CMC水凝胶的拉伸性能(4:1)优于其他二元竞争者,实现了高拉伸强度(466.1 ± 5.8 kPa)和拉伸性(极限应变高达760%)的独特集成。可以看出,过量的CMC含量会使水凝胶由于分子间力和界面粘附力的恶化而不易变形和脆性。根据耗能机制,引入PEI链作为共价交联结构域,进一步提高水凝胶的韧性和MOF增强单元的承载能力。同时,PEI作为一种带正电荷的聚电解质,可以与带负电荷的SA/CMC结合形成电荷平衡表面,减少与污染物的静电相互作用,最大限度地减少生物污染粘附。

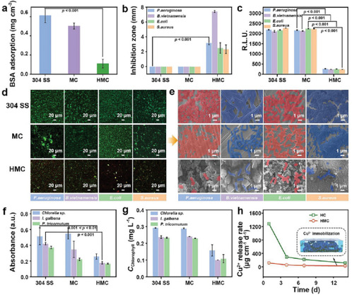
由于蛋白质是海洋生物污染初始阶段的关键成分,因此选择牛血清白蛋白(BSA)作为模型污染物来监测不同表面的茴香粘附性能。一旦材料浸入BSA溶液中,对所有表面都进行了污染物的强烈吸收。达到稳定吸收后,引入PBS溶液去除表面上松散粘合的BSA。BSA在HMC上几乎完全可逆的吸附-解吸显示出高效的防污性能,其源于水凝胶-MOF异相结构,产生强烈的界面水合和空间排斥,以防止调节膜的形成。
为了探索HMC的防污多样性,以小球藻属、加尔巴纳异趾菌和三角趾藻为典型生物,测试了涂层上藻类生物膜的生长状态。结果表明,HMC对广泛的生物污染物(包括蛋白质,细菌和藻类)表现出非凡的防污能力。

在海洋环境下,极易发生微生物附着和腐蚀性生物膜形成的金属材料除了海洋生物污染外,还不可避免地要经历MIC。众所周知,MIC工艺会导致金属表面周围的局部酸性微环境,这可能会触发MOFs的快速降解以增强抗菌效果。而该研究的HMC具有独特的致密微观结构和抗菌能力,在抑制MIC方面具有极好的前景。因此,HMC因其在金属微生物腐蚀抑制方面的巨大潜力而被确定,这归因于包含致密异质相构型的保护屏障的三重协同效应,pH触发的Cu2+,以及强化的界面相互作用。

由于其高比表面积和丰富的孔隙率,MOFs可以作为多功能加载平台,在释放前分离和保护药物,实现积累后的及时杀菌剂释放。MOFs的密集构建可以保证HMCs丰富的多孔结构,使其具有载药能力。此外,载药HMC将通过针对污垢生物体粘附行为的可控药物释放提供积极和稳定的防御。考虑到其独特的优势,相信HMC有可能为防污和防腐蚀提供有效的便携式解决方案。
总之,该研究展示了一种符合仿生“实体”设计的工程水凝胶锚定MOFs涂层,该涂层克服了天然MOFs的性能-加工性权衡,并实现了稳健有效的防污腐蚀应用。结合有序的异相结构和多尺度界面交联相互作用,通过足够的能量耗散使所得涂层具有增强的强度和外在韧性。独立于表面的锚定能力是由生物聚合物链段和目标基材之间的多种有吸引力的相互作用贡献的。珍珠层启发的涂层保留了水凝胶的原始水合功能,并能够响应生物污染和腐蚀部位的局部酸性微环境,可持续地释放金属离子。已经确认了HMC的潜在应用,它对各种潜在的生物污染物(包括蛋白质,细菌和藻类)具有显着的抵抗力,以及对MIC的充分和长期保护。此外,由于独特的多孔特性,加载具有生物活性能力的靶向药物可以针对不同的防污需求进行精细优化。该研究可能会阐明可持续MOF基船舶涂料的技术差距,这应该为防污腐蚀关系中的其他先进材料提供更多提升选择。
文献链接://doi.org/10.1002/adfm.202305995

